市场调查问卷
的有关信息介绍如下:
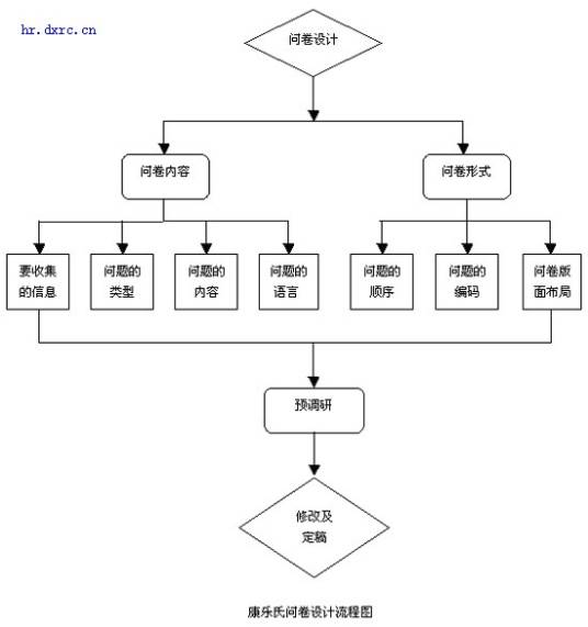
权威市场调查机构策点市场调研公司认为,市场调查问卷就是用科学的方法系统地搜集、记录、整理和分析有关市场的信息资料,从而了解市场发展变化的现状和趋势,为企业经营决策、广告策划、广告写作提供科学的依据。
想要了解更多“市场调查问卷”的信息,请点击:市场调查问卷百科

权威市场调查机构策点市场调研公司认为,市场调查问卷就是用科学的方法系统地搜集、记录、整理和分析有关市场的信息资料,从而了解市场发展变化的现状和趋势,为企业经营决策、广告策划、广告写作提供科学的依据。
想要了解更多“市场调查问卷”的信息,请点击:市场调查问卷百科